复杂的事情简单化
简单的事情量化
量化的事情专业化
专业的事情模块化
SLB(Server Load Balancer):基础服务器负载均衡,基于 IP + 端口分发请求,解决单点故障、分摊服务器压力。
CLB(Cloud Load Balancer):云负载均衡,是云厂商提供的 SLB 升级款,支持更多云原生场景(如私有网络、弹性伸缩联动)。
ALB(Application Load Balancer):应用负载均衡,基于 HTTP/HTTPS 等应用层协议,可根据 URL、Cookie 等精准路由,适配微服务架构。
核心结论:SLB 像 “只看序号的基础排队引导”,CLB 像 “兼顾序号和简单需求的分类引导”,ALB 像 “精准匹配需求的定制化引导”,三者的核心差异在 “分发依据的精细度”。
一、核心类比:餐厅排队对应三种 LB
- SLB(四层负载均衡):类比 “只按排队顺序分配的保安”。不管你是吃正餐、小吃还是打包,只看你排队的序号,依次分到不同用餐区(服务器),仅依据 IP + 端口判断,不关心请求内容。
- CLB(多层负载均衡,四层 + 七层):类比 “会简单询问需求的领班”。除了按排队顺序,还会问一句 “吃正餐还是小吃”,把同类需求的人分到对应区域,既能按 IP + 端口分发,也能识别简单 URL、域名等七层信息。
- ALB(七层应用负载均衡):类比 “精准对接需求的点餐顾问”。会详细问 “吃辣 / 清淡、堂食 / 打包、用优惠券 / 正常付款”,再分到专属窗口(比如川菜窗口、打包专用台),完全基于 HTTP/HTTPS 请求内容、Cookie、请求头等精细信息分发。
二、关键区别:从餐厅场景看核心差异
- 分发依据:SLB 看 “排队规则(IP + 端口)”,CLB 看 “规则 + 简单需求”,ALB 看 “完整需求(应用层信息)”。
- 灵活度:SLB 仅能 “平均分配流量”,CLB 可 “简单分类分配”,ALB 能 “按需求精准匹配”(比如把支付请求分给高性能服务器)。
- 适用场景:SLB 适合 “无特殊需求的基础访问”(如普通网页),CLB 适合 “有简单分类需求的访问”(如同一域名下的不同模块),ALB 适合 “复杂应用场景”(如电商下单、直播推流)。
LB 类型 – 餐厅类比 – 技术特性对照表
| LB 类型 | 餐厅类比 | 核心分发依据 | 技术层级 | 关键特性 | 并发 / QPS 能力 | 适用场景 |
|---|---|---|---|---|---|---|
| SLB(网络型负载均衡) | 只按序号分配的保安 | IP + 端口、协议类型(TCP/UDP) | 仅四层(传输层) | 超高性能、低延迟,支持 SSL 卸载、连接风暴抑制,网络层 DDoS 防护,自动弹性伸缩 | 单实例最大 1 亿并发连接 | 游戏服务器、直播 / 音视频流、IoT 设备通信 |
| CLB(传统负载均衡) | 会简单询问需求的领班 | IP + 端口(四层)、简单 URL / 域名(七层基础) | 四层 + 七层(基础) | 基础负载均衡,支持会话保持(Cookie / 源 IP),简单健康检查,兼容传统应用 | 十万级以下并发 | 中小型 Web 应用、传统单体系统、简单 TCP 服务 |
| ALB(应用型负载均衡) | 精准对接需求的点餐顾问 | URL 路径、请求头、Cookie、查询字符串等 | 仅七层(应用层) | 精细化路由,SSL 终止卸载,支持 HTTP/2/gRPC/QUIC 协议,集成 WAF,灰度发布 | 单实例最大 100 万 QPS | 微服务入口、API 网关、前后端分离项目、HTTPS 服务 |
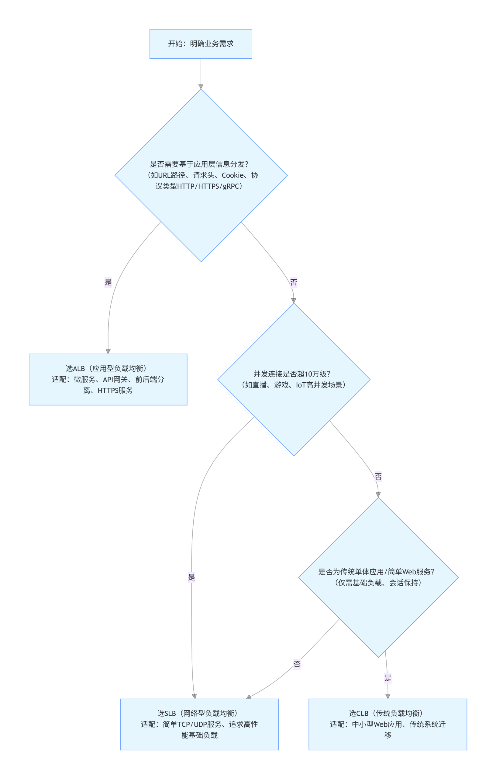
LB 选型决策流程图

流程核心说明
- 核心判断优先级:应用层需求 > 并发能力 > 应用类型,贴合实际部署中的决策逻辑。
- 无歧义节点:每个判断均为 “是 / 否” 二元选择,避免复杂分支,快速落地。
- 强关联之前特性:每个结果都对应对照表中的并发能力、适用场景,保持一致性。
LB 选型决策 Checklist
| 核查维度 | 具体核查项 | 勾选(是 / 否) | 对应选型倾向 |
|---|---|---|---|
| ### 一、应用层需求(核心优先级) | |||
| 1. 是否需要基于 URL 路径分发? | 例:/api/* 路由到 API 服务器、/static/* 路由到静态资源服务器 | 是→ALB;否→SLB/CLB | |
| 2. 是否需要识别请求头 / Cookie? | 例:按用户 Cookie 保持会话、按请求头筛选特定终端请求 | 是→ALB;否→SLB/CLB | |
| 3. 是否使用 HTTP/HTTPS/gRPC/QUIC? | 例:HTTPS 加密服务、微服务 gRPC 通信 | 是→ALB;否→SLB/CLB | |
| 4. 是否需要精细化功能? | 例:SSL 卸载、灰度发布、WAF 集成、请求改写 | 是→ALB;否→SLB/CLB | |
| ### 二、并发与性能需求 | |||
| 1. 并发连接数是否超 10 万级? | 例:直播推流、游戏服务器、IoT 设备批量通信 | 是→SLB;否→CLB/ALB | |
| 2. QPS 是否超 10 万? | 例:电商大促、热门 APP 接口访问 | 是→ALB/SLB;否→CLB | |
| 3. 是否要求低延迟(毫秒级)? | 例:实时交易、音视频实时传输 | 是→SLB;否→CLB/ALB | |
| ### 三、应用类型与场景 | |||
| 1. 是否为传统单体应用 / 简单 Web 服务? | 例:老旧管理系统、静态网页、无特殊路由需求的网站 | 是→CLB;否→SLB/ALB | |
| 2. 是否为微服务 / 前后端分离项目? | 例:分布式架构、多模块 API 服务、前端静态 + 后端接口分离 | 是→ALB;否→SLB/CLB | |
| 3. 是否为纯 TCP/UDP 服务? | 例:数据库代理、自定义协议通信、游戏端口服务 | 是→SLB;否→CLB/ALB |
快速选型结论公式
- 勾选 “应用层需求” 任意 1 项 “是” → 直接选ALB
- 应用层需求全 “否” + 并发 / 低延迟任意 1 项 “是” → 直接选SLB
- 应用层需求全 “否” + 并发 / 低延迟全 “否” + 传统应用场景 “是” → 直接选CLB
常见场景选型速查表
| 典型业务场景 | 核心需求关键词 | 推荐 LB 类型 | 关键选型理由(贴合之前特性) |
|---|---|---|---|
| 电商平台(含大促、下单支付) | 高 QPS、HTTPS、URL 路由、会话保持、灰度发布 | ALB | 需精细化路由(商品页 / 支付页分离),兼容 HTTPS 与高并发 |
| 直播推流 / 短视频平台 | 高并发连接、低延迟、TCP/UDP 协议 | SLB | 百万级设备接入,需低延迟传输,无需应用层解析 |
| 微服务集群(Spring Cloud/K8s) | gRPC/HTTP/2、API 路由、服务治理集成 | ALB | 需基于请求头 / 路径分发微服务,支持复杂应用层协议 |
| 传统 OA 系统 / 内部管理平台 | 低并发、简单 Web 访问、会话保持 | CLB | 无复杂路由需求,适配老旧单体应用,部署成本低 |
| API 网关(对外提供接口服务) | 接口鉴权、请求改写、多终端适配 | ALB | 需解析请求头 / 查询字符串,支持 SSL 卸载与精细化控制 |
| 游戏服务器(手游 / 端游) | 高并发 TCP 连接、低延迟、连接风暴抑制 | SLB | 千万级玩家同时在线,需传输层快速分发,抗突发流量 |
| 静态网站(文档 / 图片展示) | 低并发、HTTP 访问、简单负载均衡 | CLB | 无特殊需求,追求部署简便,降低不必要的资源消耗 |
| IoT 设备通信(传感器 / 控制器) | 海量 TCP/UDP 连接、低延迟、稳定性优先 | SLB | 十万级设备批量上报数据,仅需端口转发,无需应用层处理 |
| 前后端分离项目(Vue/React + 后端 API) | 静态资源 / 接口分离、HTTP/HTTPS、跨域支持 | ALB | 需按 URL 路径分发(前端静态 / 后端 API),适配应用层协议 |
| 实时交易系统(股票 / 支付) | 低延迟、高可靠、TCP 协议、高并发 | SLB | 毫秒级响应要求,需传输层直接分发,减少应用层解析耗时 |
| 企业官网(含资讯、客服入口) | 中等 QPS、HTTPS、简单路由(资讯 / 客服分离) | ALB | 需 HTTPS 支持与基础路由,兼顾安全性与用户体验 |
| 数据库代理(MySQL 主从分离) | TCP 协议、高并发、低延迟、连接复用 | SLB | 仅需端口转发,无需解析 SQL,追求传输层高性能 |
企业级 LB 部署配置建议
核心原则:企业级部署优先保障「高可用 + 安全性 + 性能稳定」,配置围绕 “多可用区部署、精细化安全控制、适配业务负载特性” 展开,以下覆盖阿里云、腾讯云、AWS 三大主流厂商。
一、阿里云(SLB = 负载均衡(四层)、CLB = 传统负载均衡(四层 + 七层)、ALB = 应用型负载均衡)
1. SLB(网络型,对应四层负载)
- 核心配置:
- 监听协议:TCP(游戏 / 直播)/UDP(IoT 通信),端口按业务开放(如游戏用 8080、直播用 1935)。
- 调度算法:默认加权轮询,高并发场景切换为「加权最小连接数」(适配服务器性能差异)。
- 健康检查:TCP 端口探测,间隔 5 秒、超时 3 秒、不健康阈值 3 次、健康阈值 2 次(快速剔除故障节点)。
- 高可用配置:必须跨 2 个及以上可用区部署,后端服务器分散在对应可用区(避免单点故障)。
- 安全配置:绑定安全组,仅开放业务端口(如仅允许客户端 IP 段访问);启用「连接风暴抑制」(阈值设 1 万 / 秒,抵御突发流量)。
- 性能优化:开启「会话保持」(仅 TCP 场景,超时时间 300 秒);开启「HTTP/2 关闭」(纯四层场景减少冗余处理)。
2. CLB(传统负载均衡)
- 核心配置:
- 监听协议:HTTP(80 端口)/HTTPS(443 端口),后端端口与应用端口一致(如 8080)。
- 调度算法:加权轮询(适合均匀负载),会话保持用「Cookie 植入」(超时 180 秒,适配 OA 系统等需登录状态的场景)。
- 健康检查:HTTP 状态码探测(目标 URL 设 “/health”,期望状态码 200),间隔 10 秒、超时 5 秒。
- 高可用配置:至少 2 台后端服务器(跨可用区更佳),开启「自动弹性伸缩」(绑定 ECS 伸缩组,负载峰值扩容)。
- 安全配置:HTTPS 场景上传 SSL 证书(推荐 RSA 2048 位),开启「HTTP 到 HTTPS 强制跳转」;配置 ACL 白名单(仅允许内部 IP 访问管理系统)。
3. ALB(应用型负载均衡)
- 核心配置:
- 监听协议:HTTPS(443 端口)/gRPC(50051 端口),开启「HTTP/2」(微服务场景必开)。
- 路由规则:按 URL 路径配置转发(如 “/api/” 转发到 API 服务器组,“/static/” 转发到 OSS/CDN);按请求头筛选(如 “X-Device-Type: Mobile” 转发到移动端服务器)。
- 健康检查:HTTP/HTTPS 深度探测(携带请求头 “Authorization: Token”,适配需鉴权的微服务),间隔 3 秒、超时 2 秒。
- 高可用配置:跨 3 个可用区部署,后端服务器组按业务模块拆分(如支付组、商品组独立)。
- 安全配置:集成阿里云 WAF(开启 SQL 注入、XSS 防护);启用「SSL 卸载」(ALB 终结 HTTPS,后端走 HTTP,降低服务器压力);配置「请求限速」(单 IP 100QPS,抵御爬虫攻击)。
二、腾讯云(SLB = 负载均衡(四层)、CLB = 负载均衡(多层)、ALB = 应用型负载均衡)
1. SLB(四层网络型)
- 核心配置:监听协议 TCP/UDP,调度算法「最小连接数」(高并发场景),健康检查 TCP 端口探测(间隔 4 秒、超时 2 秒)。
- 高可用:跨可用区部署,启用「多线路接入」(公网场景,适配不同运营商用户)。
- 性能优化:开启「TCP 快速打开」(TFO),减少连接建立耗时;设置「最大连接数限制」(单实例 1 亿,按业务扩容)。
2. CLB(多层负载均衡)
- 核心配置:监听协议 HTTP/HTTPS,URL 路由仅支持简单前缀匹配(如 “/admin”),会话保持用「源 IP 绑定」(超时 360 秒)。
- 安全配置:HTTPS 绑定 SSL 证书(推荐 EV 证书,提升信任度);配置安全组,禁止高危端口(如 22、3389)对外暴露。
- 适配场景:传统 OA、静态网站,后端服务器数量建议 2-10 台(避免过度扩容浪费资源)。
3. ALB(应用型)
- 核心配置:监听协议 HTTPS/HTTP/2/gRPC,路由规则支持「路径正则匹配」(如 “/order/[0-9]+”)、Cookie 匹配(如 “user_id=xxx” 转发到固定服务器)。
- 高级功能:启用「灰度发布」(按权重分配流量,如 10% 流量到新版本服务器);开启「请求改写」(替换请求头 “Host” 为后端服务域名)。
- 监控配置:绑定云监控,设置告警阈值(如 QPS 超 10 万、健康检查失败率超 50% 触发短信告警)。
三、AWS(SLB=Classic Load Balancer、CLB = 无对应产品,用 ALB+NLB 替代、ALB=Application Load Balancer、NLB=Network Load Balancer)
1. NLB(对应 SLB,四层网络型)
- 核心配置:监听协议 TCP/UDP/TLS,调度算法「流量哈希」(低延迟),健康检查 TCP/UDP 探测(间隔 5 秒、超时 2 秒)。
- 高可用:跨多个可用区(至少 2 个),启用「弹性 IP 绑定」(公网场景,固定出口 IP)。
- 性能优化:支持「静态端口映射」(客户端端口与后端端口一致);处理能力达数百万并发连接,无带宽限制。
2. ALB(应用型,对应阿里云 ALB / 腾讯云 ALB)
- 核心配置:监听协议 HTTP/HTTPS,支持「路径基于变量的路由」(如 “/users/{id}”)、「主机头路由」(多域名共享一个 ALB)。
- 安全配置:集成 AWS WAF 与 Shield(DDoS 防护);启用「HTTPS 双向认证」(金融场景,验证客户端证书)。
- 微服务适配:支持 ECS/Fargate/K8s 后端,配置「目标组」(按服务拆分,如订单服务目标组、用户服务目标组)。
3. Classic Load Balancer(对应 CLB,传统负载)
- 核心配置:监听协议 HTTP/HTTPS/TCP,仅支持基础轮询 / 最小连接数调度,会话保持用「粘性 Cookie」。
- 适用场景:老旧 EC2 实例部署的单体应用,不推荐新业务使用(功能有限,性能弱于 ALB/NLB)。
四、企业级部署通用注意事项
- 避免单点故障:LB 与后端服务器均需跨可用区部署,核心业务至少冗余 2 台 LB(按云厂商 “负载均衡集群” 功能配置)。
- 监控告警:必监控指标 ——QPS、并发连接数、健康检查失败率、响应延迟(阈值按业务设定,如延迟超 500ms 告警)。
- 容量规划:按 “峰值流量 ×1.5 倍” 预留 LB 性能(如预估峰值 10 万 QPS,选择支持 20 万 QPS 的实例规格)。
- 配置备份:定期导出 LB 配置(云厂商控制台支持),避免误操作导致配置丢失。

徐万新之路

